行業動態 當前位置:首頁>行業動態

重磅 |《生態環境健康風險評估技術指南 總綱(HJ1111-2020)》發布,即日生效!

2020-03-29 09:47:19來源:本站

微信圖片_20200329174935.jpg

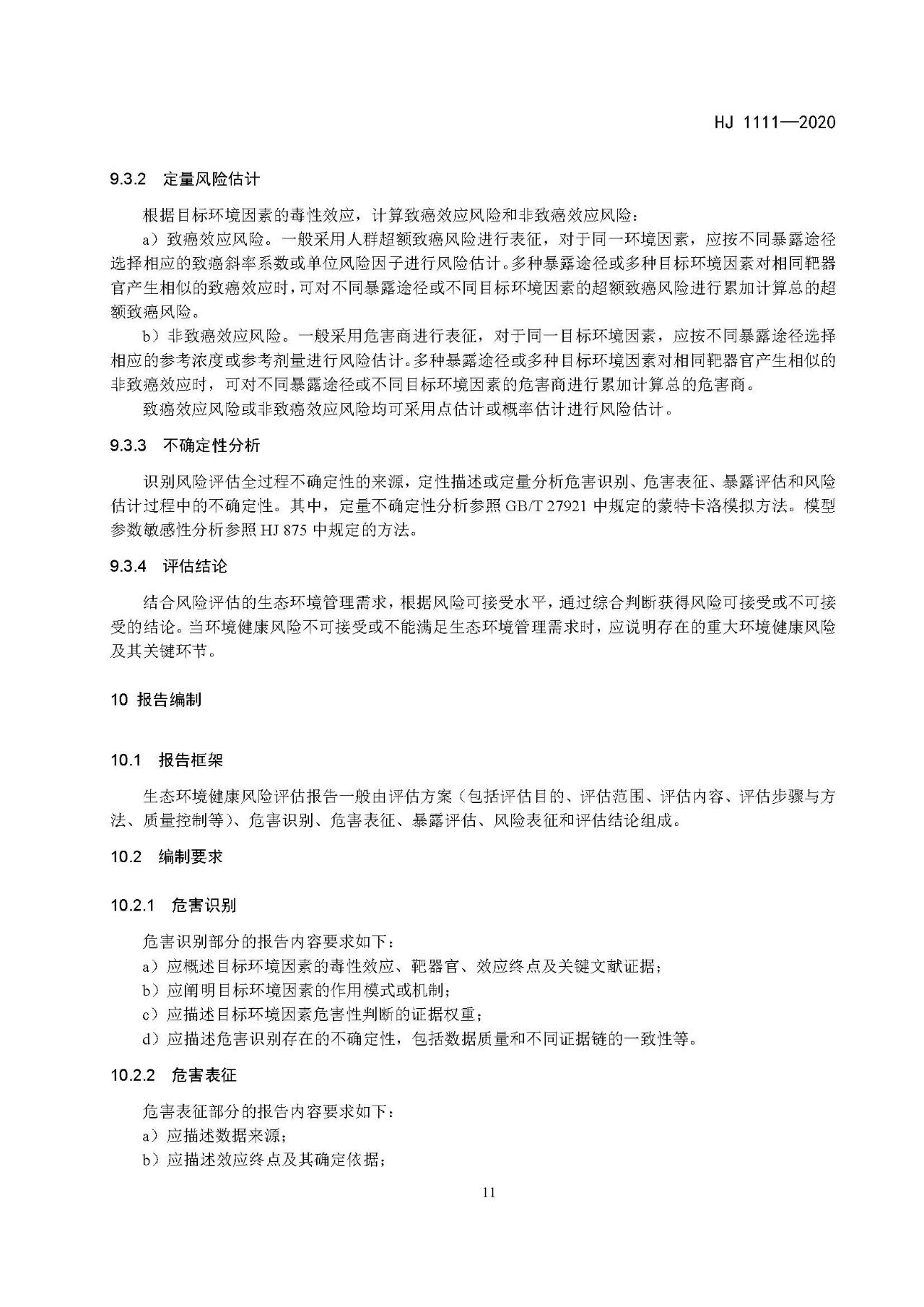
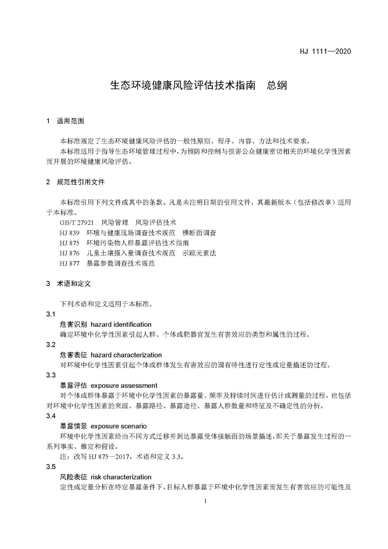
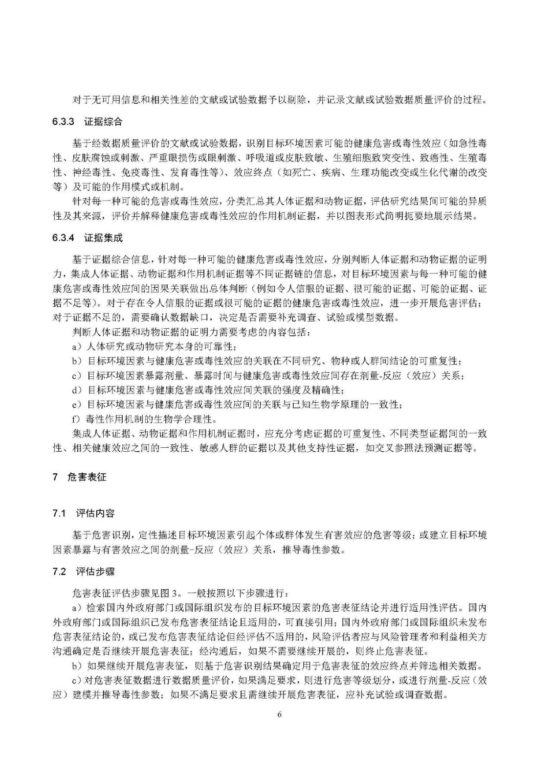
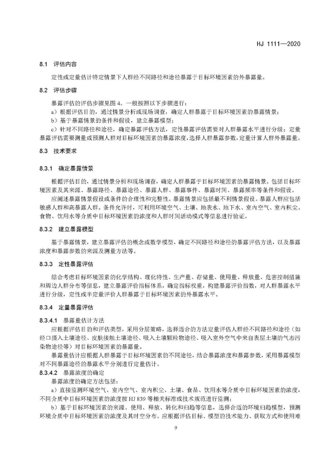
為貫徹《中華人民共和國環境保護法》,加強生態環境風險管理,推動保障公眾健康理念融入生態環境管理,指導和規范生態環境健康風險評估工作,制定本標準。本標準規定了生態環境健康風險評估的一般性原則、程序、內容、方法和技術要求。本標準為首次發布。

生態環境健康風險評估技術指南 總綱(HJ 1111—2020)
(點擊上標題可直接下載全文)

全文如下:




微信圖片_20200329175045.jpg

微信圖片_20200329175048.jpg

來源:重慶市生態環境局


地址:廣西南寧市高新區高安路101號
電話/傳真:0771-5881118
郵箱:bohuan@bossco.cc
郵編:530000
分享

微信公眾號

友情鏈接: 工信部備案中華人民共和國生態環境部廣西壯族自治區環境保護廳安徽博世科環保科技股份有限公司
域名:bohuanchina.com Copyright ? 2016 版權所有:GUANGXI BOHUAN ENVIRONMENTAL CONSULTING SERVICES CO.,LTD 桂ICP備16007003號    技術支持:新狐網絡